Need help of Transistor Radio

Rachel Anne289

New Member
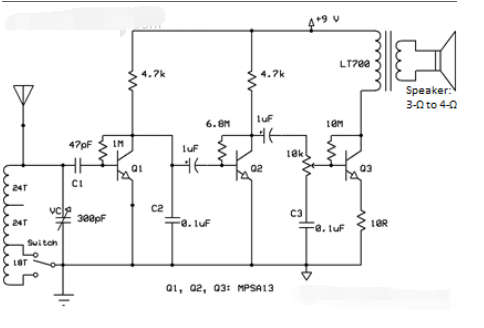
This is a transistor AM radio circuit is a clean and minimalistic design that faithfully amplifies radio signals so that you can hear them through a loudspeaker. I am using the MPSA13 transistor for this design because internally it is a Darlington and therefore has very high gain. At each stage, I am using very high-value self-biasing resistors to get the maximum out of each Darlington. The base junctions receive an extremely small amount of positive current so they self-center automatically.

The problem is: my local shop is almost out of MPSA13 transistors...

They recommend me IRF530 Transistor, I am not sure if I could buy it?
What is the difference? and can I replace the MPSA13 with the IRF530?
Here is the IRF530 Datasheet.

Thanks!

1632540793354.png


!
 
IRF530 is a large switching MOSFET (rather than a Darlington pair in a single package) which might not be the best substitute for this TRF receiver design (which appears to have been adapted from circuits used in the old valve days!), a KSP13BU (see link below) would be closer to the original component (and likely cheaper).

BTW you have ended up on a forum mostly about online streaming radio rather than a forum about analogue electronics (which would be more suited to queries like this), but I'm impressed anyone would still build one from scratch in the 21st century!

 
Top